
I am never upset for the reason I think
I am never upset for the reason I think
So states lesson 5 in the Workbook for Students of A Course in Miracles. The word “never” is quite inclusive and completely unambiguous. If this is true, then why am I upset? The reason, given by the course in lesson 7, is “I see only the past”. The next obvious questions might be, “what is it, about the past that would be so consistently upsetting?” and “What can I do about this so that I am no longer upset?” This article will attempt to answer these questions as well as provide a practical process that will always work to bring the reader back to a peaceful state of mind.
To begin, let’s look at some of the ways we get upset in the first place. For me, it
seems that I become upset when I or someone else does or says something that I don’t like or don’t want. In other words, something happens that I have a judgement about. This usually means that, for whatever reason, I think that whatever is happening, is not good for me. I want something else. I want that whatever is happening to be different than it is. My sense of control over the situation is getting out of hand or being threatened in some way.
I think it’s all about control. I want it all the time. I want to know what’s happening and I want to be in charge of the outcome. I want it my way with as little compromise as possible. It makes me feel safe and secure. When that sense of control is threatened, I get defensive which can lead to anger.
What really happens is that I get angry when I am reminded of something I’d rather forget. If there is something I don’t like about myself or worse still, hate about myself, the best way I have, to deal with it is to disown it and deny that it is mine. Then, when someone else does or says something that reminds me of what I’ve forgotten about myself, I experience pain, and do my best to get rid of it by pointing my finger at the person or situation that triggered me.
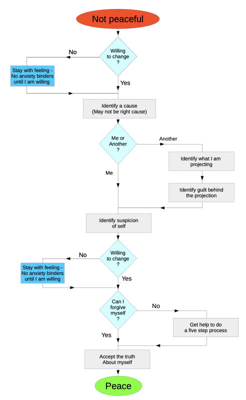
Here is an flow chart one of our students created for handling any “upset “ that comes her way:











